
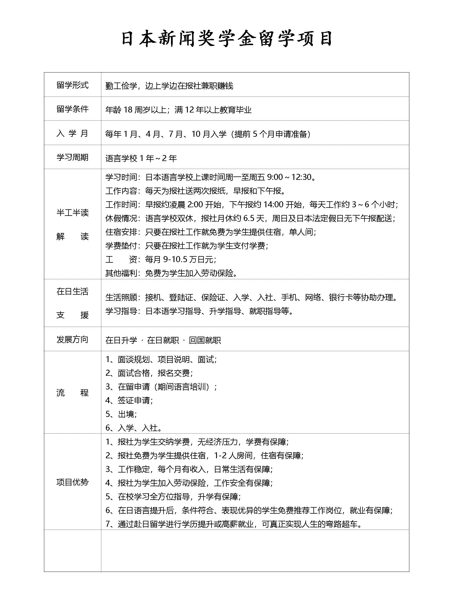
日本東和新聞奨学会
弊社の理念
弊社は「有料職業紹介事業許可証」を厚生労働大臣の認可を受けまして、これまでに1000人以上の中国人留学生を紹介し、現在約100の新聞販売店で配達業務に勤しんでおります。
弊社は年間4期にわけて学生が来日(1月生、4月生,7月生、10月生)しており、入国の予定は毎期の前月の初旬~中旬となっております。空港から、役所手続き、免許の切り替え、入店の送迎、また販売店担当者様との通訳、順路取りの補助等などのご相談にも適宜対応をいたし、販売店様の負担の軽減を目指して、鋭意努力をいたしております。
契約は原則1年となりますが、卒業までの残期間は販売店と学生との相談で更新することが可能です。留学生ですので、朝夕刊配達は1週28時間順守となっておりますので、ご了承願います。弊社は奨学生の身元保証人になり、日本語学校の学費(授業料)を前払いしておりますので、販売店に対してのリスクがありません。万が一、一年未満でやめる場合は配達業務を継続するために弊社臨時スタッフを紹介し、新しい学生の準備ができ次第、弊社臨時スタッフが責任をもって引継ぎいたします。
寮は販売店様にてご用意して頂くことになります。(一人一部屋)
光熱費は販売店の規定によります。
通学交通費は、5000円以上の場合は超過分を販売店様に負担して頂いております。提携日本語学校が多くありますので、極力通学時間の短い学生を配属しております。
休みは日曜日、休刊日を除いて、1週1休となります。定休でもOK。
弊社は、日本で積極的に学びたいという真面目で意欲のある学生をアジアで募集し、ご紹介しております。様々なフォローにも力を入れております。
ご不明な点等がございましたら、お気軽にお問合せして下さいますようお願い申し上げます。
▅ ▅ ▅ ▅ ▅ ▅ ▅ ▅ ▅ ▅ ▅ ▅ ▅ ▅ ▅
招 生 简 章
